欢迎访问吉林省药品监督管理局!
登录
退出登录
注册
无障碍浏览
网站地图
简体
繁體
网站首页
资讯服务
新闻动态
质量公告
公示公告
通知文件
政府信息公开
公开指南
政策文件、公告类信息
年度报告
公开申请
相关规定
联系方式
行政事业性收费事项
履职依据
行政规范性文件
权责事项
行政许可和办事服务办理结果
政府采购
机构职能
领导简介
内设机构
预算决算
政策法规
政策解读
意见建议
权责清单
公众服务
厅局长信箱
留言选登
科普知识
网上调查
数据查询
微博
微信
网上信访
地方标准
药品注册管理综合服务平台
专题专栏
涉企行政检查公示专栏
八.五普法
政务服务
首页
>
政府信息公开
>
政策解读
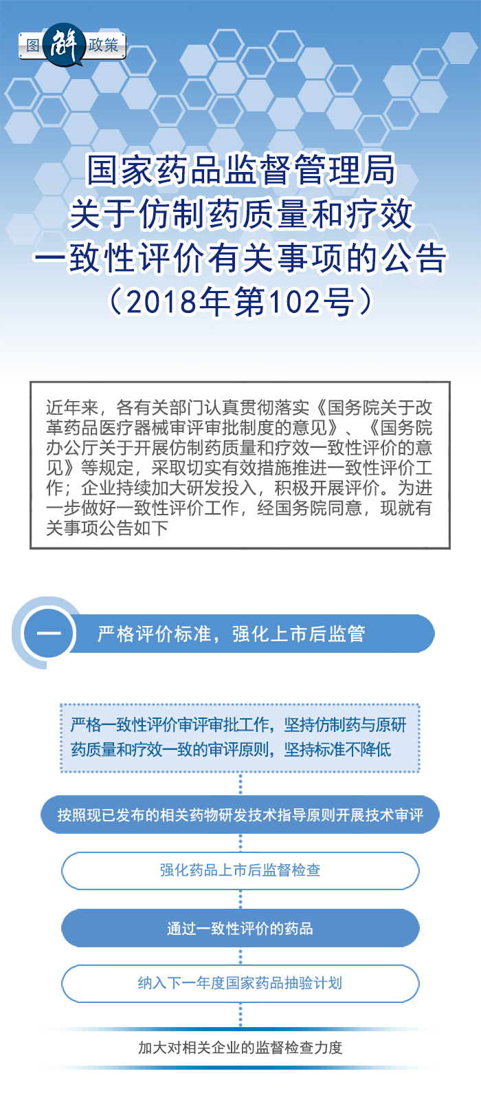
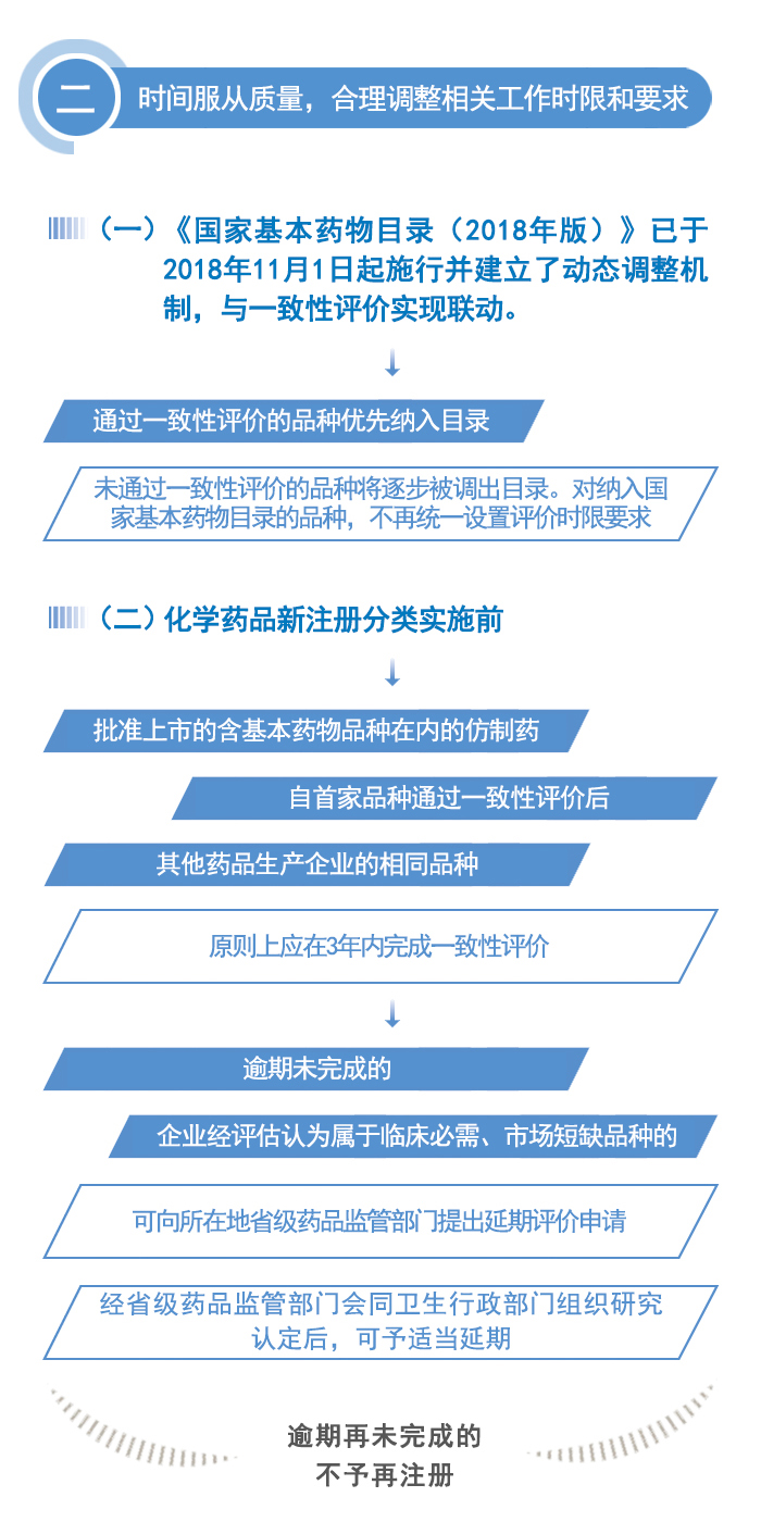
图解政策:关于仿制药质量和疗效一致性评价有关事项的公告(2018年第102号)
2019-01-09 08:59:00 | 来源 :
|
访问量|
打印
|
字号 : [
小
大
]
|
分享
图解政策:关于仿制药质量和疗效一致性评价有关事项的公告(2018年第102号)
相关链接:
关于仿制药质量和疗效一致性评价有关事项的公告(2018年第102号)
×
分享到
- 微信